UX design
Designing clear, accessible experiences that reduce cognitive load and help people complete real work with confidence.
- Accessibility
- User research
- Design facilitation
UX Design · UX Engineering · Systems Thinking
My work centers on making complex products easier to design, build, and evolve. I spend most of my time defining shared patterns, building scalable systems, and testing ideas early enough to validate what actually works.
Recent work includes defining cross-org UX standards, shaping design system architecture, and building internal tooling used daily by hundreds of builders.
A quick introduction and what drives my work.

I’m Sean Kendall, a Designer and UX Engineer focused on building clear, durable systems that support complex products at scale. I care about clarity, momentum, and solving the right problems early—so teams can move faster without accumulating friction or rework.
I focus on problems that emerge as products and teams grow—where clarity breaks down and shared structure becomes essential. My role often involves clarifying intent across teams, shaping durable foundations, and turning loosely aligned goals into systems teams can actually use and adopt.
Recent work includes defining cross-org UX standards, shaping system architecture, and building tooling used daily by hundreds of builders.
The disciplines I use to design, scale, and sustain complex products.
Designing clear, accessible experiences that reduce cognitive load and help people complete real work with confidence.
Designing and shipping interactive systems that connect product intent to implementation and support complex workflows and decisions.
Creating scalable design systems that align design intent with engineering reality and support long-term product evolution.
Selected projects focused on systems, tooling, and organizational leverage.

Defining shared experience foundations across AFT products through reusable UX primitives, common requirements, and adoption.
Explore work
Re-architecting token foundations and visual system patterns to enable consistent theming and durable UI decisions.
Explore work
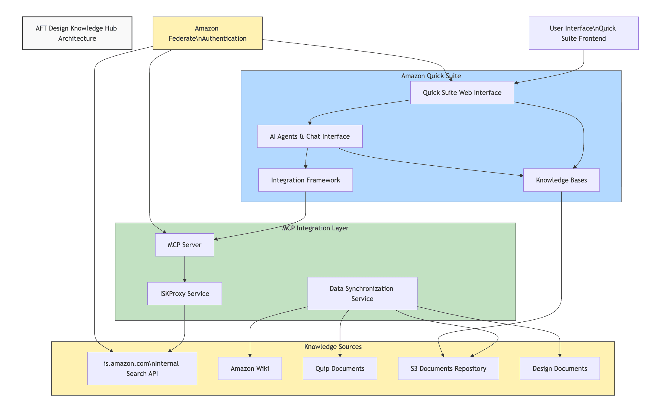
Consolidating standards, research, and operational context into a single AI-accessible knowledge system with purpose-built agents for builders.
Explore workOpen to Staff-level design and systems roles, or thoughtful conversations about design at scale.