AFT Design Knowledge Hub
A centralized knowledge base and set of AI-enabled tools that consolidate AFT’s UX research, design systems, accessibility standards, and operational context—enabling any AFT builder—designers, engineers, product managers, program managers, and operations partners—to move faster with shared understanding and confidence.
Context
As team capacity shifted, expectations and scope remained unchanged. At the same time, critical product and experience knowledge—including UX research, design system documentation, accessibility guidance, and fulfillment center operational context—was fragmented across Quip, wikis, dashboards, and internal tools.
The disbanding of the Common Experience (CE) program further increased the risk of institutional knowledge loss. Discovering prior work was slow, duplicated effort was common, and builders were spending disproportionate time searching for context instead of solving problems.
Problem
AFT’s organizational knowledge lived in silos, making it difficult for teams to answer even basic questions consistently:
- Where does relevant UX research already exist?
- What design system guidance applies to this use case?
- How do operational constraints affect this workflow?
- What standards or requirements must this design meet?
Without a shared, accessible source of truth, builders across roles duplicated research, misinterpreted standards, and relied heavily on tribal knowledge—an unsustainable model given reduced headcount.
Approach
I designed and built the AFT Design Knowledge Hub as a unified system that brings together AFT’s most critical design knowledge and makes it accessible through AI-powered agents.
While the system strongly supports design workflows, it was intentionally built for any AFT builder. Engineers, product managers, program managers, ACES partners, and operations leaders can all query the same source of truth and receive answers grounded in shared standards, research, and operational reality.
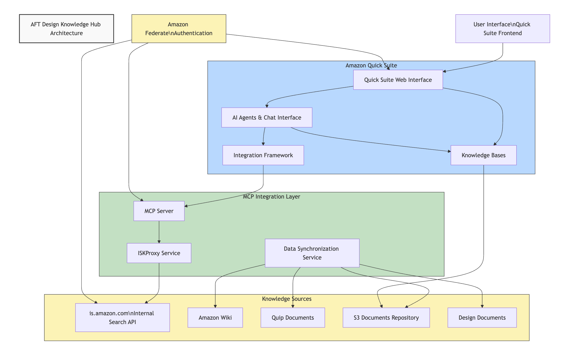
The system is built on a Retrieval Augmented Generation (RAG) architecture and integrates UX research, design system documentation, accessibility requirements, and fulfillment center operational guidance into a single, queryable knowledge base.
Knowledge base foundation
Content is structured into intentional domains—UX tenets and traps, Alchemy design system documentation, UX research, accessibility standards, content guidelines, and fulfillment standard work—preserving semantic relationships while remaining current and discoverable.
Agentic design support
On top of the knowledge base, I designed a set of specialized AI agents that act as supporting cast members for AFT builders across disciplines:
- AFT Design Assistant — synthesizes research, operational context, and system guidance to support complex design problem-solving
- AFT Design Reviewer — provides structured UX, accessibility, and content feedback on designs and prototypes
- AFT Accessibility Guardian — focuses on accessibility compliance and inclusive design guidance
- AFT Content Crafter — helps create and refine UI copy aligned to AFT and Alchemy standards
These agents are intentionally framed as collaborators—not replacements for human judgment—designed to handle repeatable, pattern-based work while freeing designers to focus on higher-order problem solving.
Implementation
I built and shipped the entire system independently using Amazon Bedrock, OpenSearch Serverless, and internal tooling. I used Bedrock as an implementation guide while working through architecture decisions, data ingestion strategies, and agent behavior design.

This was my first end-to-end application of agentic design and delivery. The work involved deep experimentation, learning-by-doing, and iterating directly in production—resulting in a live system supporting AFT teams today.
Outcomes
- Demonstrated clear productivity and UX quality gains through early adoption by product and operations teams
- Validated the Design Assistant’s ability to reinforce aligned recommendations while surfacing incremental UX improvements
- Enabled teams to identify quick, low-effort UX fixes with meaningful impact for large user populations (1MM+ users)
- Reduced dependency on synchronous UX reviews by providing on-demand, standards-aligned guidance
- Reinforced team ownership of UX quality through self-service tools supported (not replaced) by the UX team
- Generated strong leadership endorsement across UX, Product, and Engineering for continued investment
Following the initial QuickSuite-based pilot, the knowledge base and agents are planned to be exposed via MCP in Q1 2026. This will allow builders to access the same shared context and guidance directly within the tools they already use—extending the system beyond a single interface and further reducing friction between intent and execution.
Reflection
AI has fundamentally changed how I work—and how I expect to work going forward. Designing systems that scale knowledge, judgment, and craft is now a core part of my practice, and I’m energized by where this path leads next.